关于印发《hth华体育官网教学事故认定及处理办法》的通知
枣院政字〔2019〕92号
各部门、各单位:
《hth华体育官网教学事故认定及处理办法》业经研究通过,现印发给你们,请遵照执行。
hth华体育官网
2019年7月29日
hth华体育官网教学事故认定及处理办法
第一章总则
第一条为规范教学常规,维护教学秩序,提高教学质量,加强教学管理工作的科学性、规范性和严肃性,减少教学工作中各种事故的出现,且能在事故一旦发生后得到及时、妥善的处理,根据教育部、山东省教育厅有关文件精神,结合hth华体育官网实际,特制定本规定。
第二条本办法所指教学事故,是指教师、教辅人员、教学管理人员或教学单位、教学管理部门、教学保障部门在教学或教学管理过程中,由于直接或间接的责任,违反学校教学管理有关规定,在所承担的教学活动或相关工作中出现失误,影响正常教学秩序、教学进程和教学质量的行为或事件。
第三条在教学事故的认定与处理过程中,坚持“实事求是、正确归因、程序正当、适度惩戒、教育引导”原则。
第四条本办法适用于学校各级教学、管理、服务部门的在职、外(返)聘教师及所有工作人员。
第二章教学事故认定
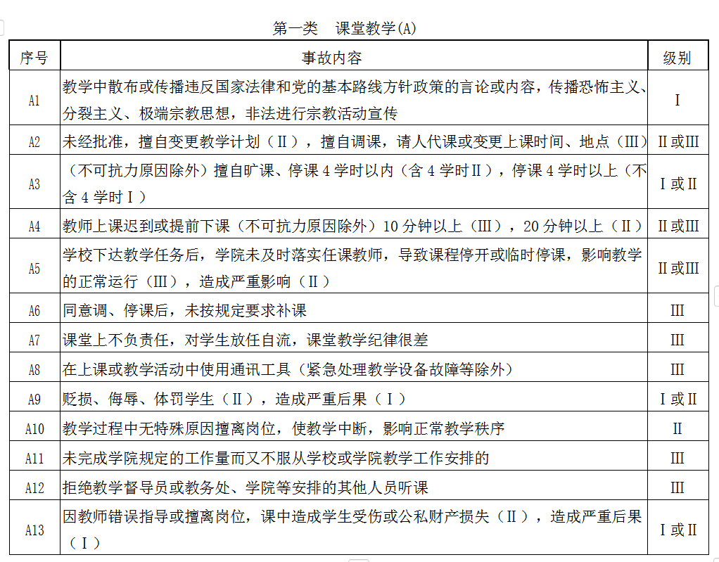
第五条教学事故依据教学与管理等不同环节分为课堂教学(A)、实践教学(B)、考试与成绩管理(C)、教学管理工作(D)、教材(E)、教学保障(F)六大类。根据事故性质和所造成的影响程度分为三个级别:“Ⅰ级”为重大教学事故,“Ⅱ级”为较大教学事故,“Ⅲ级”为一般教学事故。
第六条教学事故根据类别和等级,按照《hth华体育官网教学事故分类与级别表》(见附件1)进行认定。同一行为或事件适用多项教学事故认定的,按最高等级认定。
第七条《hth华体育官网教学事故分类与级别表》未列举的其他违反教学工作程序、教学工作规范、教学管理制度的情况,根据情节和后果,参照本办法相关条款进行教学事故认定。
第八条学校成立教学事故认定小组,由校长任组长,分管校长任副组长,教务处处长、人事处处长、二级学院院长为成员,小组下设办公室,设在教务处。
第九条Ⅲ级教学事故由教务处、分管教学副校长审定。Ⅱ级、Ⅰ级教学事故以及教学管理职能部门发生的教学事故由教务处、人事处、分管教学副校长核准后,报学校教学委员会审定。
第三章教学事故处理
第十条教学事故发生后,事故责任人、发现人应及时向所在单位和教务处报告,经单位和教务处查实后,填写《hth华体育官网教学事故认定及处理表》(见附件2),由责任人所在单位依据本办法提出初步认定和处理意见,报教务处备案。
第十一条《教学事故认定及处理表》要明确列出责任人(一人或多人),不得笼统以集体名义代替,更不允许偏离事实,瞒报漏报。
第十二条对于Ⅲ级教学事故,由教务处做出处理决定,对事故责任人给予在本单位内通报批评。
第十三条对于Ⅱ级教学事故,由教务处、人事处审核提出处理意见,由学校做出处理决定。对事故责任人给予全校通报批评,扣发半年绩效津贴,取消当年晋级和评先树优资格。
第十四条对于Ⅰ级教学事故,由教务处、人事处审核提出处理意见,由学校做出处理决定。对事故责任人给予全校通报批评,扣发全年绩效津贴,取消三年内晋级和评先树优资格。造成严重后果者,调离教学岗位,给予行政处分直至解聘。
第十五条一学年内Ⅲ级教学事故累计三次者,第三次Ⅲ级教学事故按一次Ⅱ级教学事故处理;一学年内连续出现两次Ⅱ级教学事故者,第二次Ⅱ级教学事故按一次Ⅰ级教学事故处理。
第十六条一学年内发生三次以上Ⅲ级教学事故或一次Ⅰ级或Ⅱ级教学事故的单位不得参加本年度先进集体评选。
第十七条凡因教学事故造成学校或他人经济损失的,应承担相应的经济赔偿。教学事故涉及违法的,移交司法机关处理。
第十八条以上事故均归入责任人业务档案,并作为对责任人课堂教学质量和教学工作质量评估、教学工作评奖、年终工作考核、职称评定以及岗位聘任等的依据。
第十九条事故责任人对事故的认定与处理有不同的意见,可在接到通知之日起一周内向学校教学委员会提出申诉,必要时由学校认定。
第二十条本办法未列出的其它教学事故,可根据具体情况参照本办法作相应认定和处理。
第四章附则
第二十一条本办法由教务处、人事处负责解释。
第二十二条本办法自发文之日起实施,原《hth华体育官网教学事故认定及处理办法》(枣院政字〔2012〕162号)同时废止。
附件:1.hth华体育官网教学事故分类与级别
2.hth华体育官网教学事故认定及处理表
附件1
hth华体育官网教学事故分类与级别表







